Make it Stick book review
I’ve finished reading a very insightful book about learning and teaching: Make It Stick by Peter C. Brown, Henry L. Roediger III and Marc A. McDaniel at Harvard University Press.
I am very grateful to Michael Estner for recommending this book to me. I feel it is now my turn to promote it.
Target audience
This book is best suited for school teachers, university professors and sport coaches to improve the way they teach. It should also be very useful to learners, especially students and athletes, to improve the way they learn to master new skills, retain this mastery, and make a difference with other learners.
The book also has a smaller part for professional trainers, applying the principles developed in the book. However, examples don’t include the usual vocational training sessions I am familiar with, which are only a few days long. This being said, reading the book gave me multiple ideas for improving the way I teach such classes.
What makes this book stand out is that it shares the results of scientific research on learning and teaching, and debunks commonly accepted ideas on this topic. Whether you are a teacher or a learner, you can now rely on science instead of just intuition from your own experience.
Main takeaways
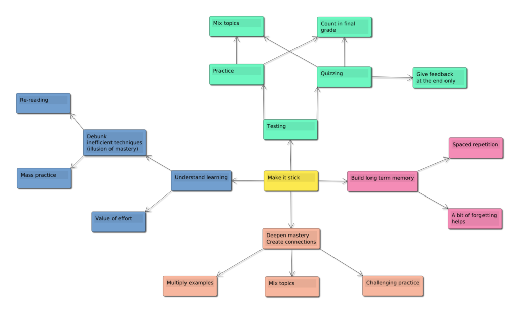
Debunk ineffective techniques
Traditional learning techniques such as mass practice and rereading can be very deceptive because they can provide a temporary illusion of mastery. When you practice the same exercise over and over again, or when you read some text multiple times, you only enjoy the benefits of short term memory but you don’t get the long lasting benefits that you obtain from varied practice or by challenging what you’re trying to learn.
Mass practice gives us the warm sensation of mastery because we’re looping information through short term memory without having to reconstruct the learning from long term memory (p. 82).
Students whose study strategies emphasize rereading but not self-testing show over-confidence in their mastery (p. 42).
Another surprising finding from research is that training on a field doesn’t make you better at other fields. Neurons specialize and optimize their connections according to a specific activity:
Most people who achieve expertise in a field are destined to remain average performers in other realms of life (p186).
Testing studied topics
A course that includes frequent practice and quizzing is much easier to assimilate. If it doesn’t, the learner should invent its own tests and quizzes.
Testing which mixes recently covered and older topics also helps to consolidate learning and make connections between subjects.
To incent students to take practice and quizzes seriously, such activities should be taken into account in the final grade, even with a low weight.
Building long term memory
To move practice and concepts to long term memory, a very effective technique is spaced repetition. This makes you rehearse recently acquired skills more often than the ones which are already on their way to long term memory. The first benefit is to optimize your study time, focusing your time on what needs most effort. This can make a substantial difference for students who need to absorb massive amounts of knowledge, like in medical studies. Actually, spaced repetition works by rehearsing at the right time, when you are about to forget.
The more effort required to retrieve (or, in effect, relearn) something, the better you learn it. In other words, the more you’ve forgotten about a topic, the more effective relearning will be on shaping your permanent knowledge (p. 82).
Deepen mastery
To develop mastery in a given field, you have to build and strengthen connections in your brain. This happens by practice, of course, but as explained before, mixing different types of practice is more effective than mass practicing a very specific one.
A group of eight-year-olds practiced tossing beanbags into buckets in gym class. Half of the kids tossed into a bucket three feet away. The other half mixed it up by tossing into buckets two feet and four feet away. After twelve weeks of this they were all tested on tossing into a three-foot bucket. The kids who did the best by far were those who’d practiced on two- and four-foot buckets but never on three-foot buckets (p 46).
That’s also the value of using multiple examples instead of just one, as those make it easier to understand the underlying concepts.
Another way to build mastery is through challenging exercises, which force the brain to find necessary connections between related topics and to strengthen the existing ones.
Effortful retrieval makes for stronger learning and retention. We’re easily seduced into believing that learning is better when it’s easier, but the research shows the opposite: when the mind has to work, learning sticks better. The greater the effort to retrieve learning, provided that you succeed, the more that learning is strengthened by retrieval. After an initial test, delaying subsequent retrieval practice is more potent for reinforcing retention than immediate practice, because delayed retrieval requires more effort (p. 43).
The book demonstrates another benefit of making learners aware of the value of effort:
Emphasizing effort gives a child a rare variable they can control. But emphasizing natural intelligence takes it out of a child’s control, and it provides no good recipe for responding to a failure (p. 182).
Conclusion
The book doesn’t say it, but the authors are eating their own dog food by actually conveying their main points through the very methods they promote for learning, like spaced repetition and multiplying examples. Therefore, reading one chapter once in a while may work better than swallowing everything in one shot.
Fortunately, they authors didn’t make the book harder to read to make their points stick harder!
I have been a professional trainer for 20 years and have already built my teaching experience by myself. However, I found this book very insightful and very influential. The proof is that I added many notes to my list of ideas for making my training courses more effective. I’ve already used pretty challenging practical labs, but from now on, I will avoid too long sequences of lectures and will quiz learners more frequently, instead of just once at the end. I also want to offer learners resources to keep consolidating and expanding what they learned, especially after the course is over.
So, what I learned from this book will definitely stick.
Extra resources
If this can help to make this article stick, here is a mind map I created from my reading notes (using Heimer on GNU/Linux).
If you are interested in developing your memory, I can also recommend the Remember It book from Nelson Dellis. The book is brilliant and very fun to read, and that’s another author eating his own dog food.




